人工智能经过60余年的发展,在移动互联网、大数据计算、超级计算机、脑科学等新理论新技术和经济发展需求的共同驱使下,正在进入一个崭新的时代。人工智能呈现出深度学习、跨界融合、认知计算、混合智能、人机协同、自主操控等新特征,同时又受脑科学研究启发,类脑智能也在蓄势待发芯片化硬件化平台趋势更加明显。2017年,按照党中央、国务院部署,由刘延东副总理直接领导,科技部、发改委、工程院会同相关单位在系统梳理、深入研究、广泛征求意见的基础上,研究起草了《新一代人工智能发展规划》(以下简称《规划》)。在此背景下,国家自然科学基金委员会信息科学部与中国自动化学会、中国认知科学学会联合主办的“第一届中国认知计算和混合智能学术大会”,将于2018年8月25日至26日在陕西省西安市举办。
本届大会将围绕着“探讨与交流认知科学、神经科学与人工智能学科等领域交叉融合的最新进展和前沿技术”这个主题,以加强人工智能方面学术研讨与交流,发挥智力人才密集优势为目标,邀请认知建模与计算、混合智能、受神经科学启发的计算架构与器件、先进感知、智能机器人、无人智能驾驶等领域海内外知名专家作学术报告,交流相关研究领域的最新成果和发展趋势,进而牢牢把握住人工智能新技术革命的战略主动权,打造竞争新优势、开拓发展新空间,为实现《规划》等国家顶层设计中的各项举措提质增效。
认知计算与混合智能是未来人工智能的重要方向
就目前的人工智能来讲,人和机器之间的信息传递效率还是十分低下的,远未能实现真正意义上的人机协同、互相促进。因此未来人工智能研究的重要方向之一,应当就是借助新的技术,使人工智能可以通过直觉、推理、经验,将自身引导到更高的层次。
认知计算所关注的就正是机器通过与人的自然语言交流及不断学习从而帮助人们做到更多的系统,通过技术与多个学术领域的结合,使人们更好地从海量复杂的数据中获得更多洞察,从而做出更为精准的决策。认知计算是一个能够自主学习、自主思考,并未使用者提供帮助与参考的系统,他在不同领域模仿、学习人类的认知能力,甚至可能发展到超越人类的认知能力,从而为人类决策提供更多建议。并最终使机器能够提供更加专业化的思考,为使用者的决策出谋划策。
而混合智能则是将智能研究扩展到生物智能和机器智能的互联互通,融合各自所长,并创造出更高级的智能形态。混合智能是以生物智能和机器智能的深度融合为目标,通过互联互通机制,建立兼具生物智能体的环境感知、记忆、推理、学习能力和机器智能体的信息融合、搜索、计算能力的新型智能系统。
因此在国家政策的助力下,在社会经济发展需求的推动下,认知计算与混合智能技术必将在未来、在人工智能领域大放异彩,有识之士不妨8月末齐聚古都长安,共讨时代之未来!
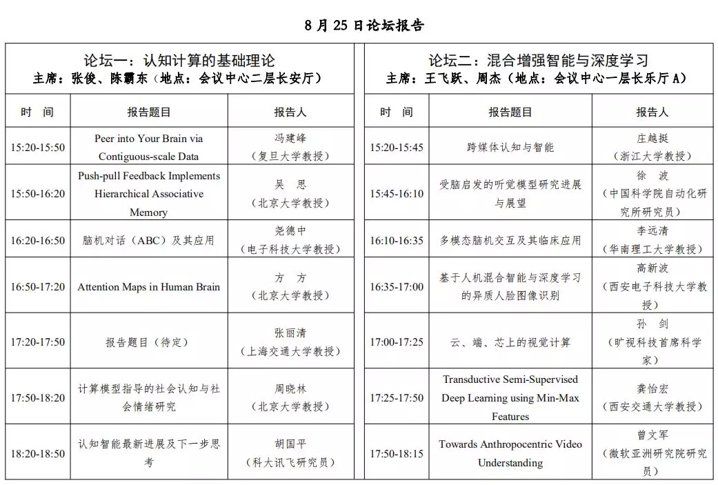
大会日程安排





大会及主题论坛报告专家





会议报名
会议官方报名渠道:
http://www.caa.org.cn/cchi2018/

会务组联系方式
叩颖、张楠
联系电话:010-62522248
18612978071
联系邮箱:caa@ia.ac.cn
2018年8月25-26日 西安 期待您的到来!